在變頻器驅動線路中,為了保證控制端和驅動端的電氣隔離,會使用光耦芯片作為控制信號轉驅動信號的耦合元件。其中,比較常見的光耦芯片有6腳,8腳,16腳幾種封裝,比如HCPL3150,HCPL316J,PC923,PC929,TLP350,TLP520,FOD3120等,其中16腳封裝的還集成了管壓降檢測功能,下面以PC923,PC929為例,介紹一下光耦芯片的作用和功能。

PC923是8腳封裝的光耦芯片,一般用于上三橋IGBT的驅動。PC929則為16腳封裝,用于驅動下三橋IGBT,因為PC929帶有IGBT保護電路和OC信號輸出電路,下三橋IGBT發射極Vce共用直流母線的負極,更方便于檢測IGBT導通管壓降,從而實現過流保護和輸出報警信號的任務。
一、運行原理
PC923的相關參數:輸入IF電流5∽20mA,電源電壓15∽35V,輸出峰值電流±0.4A,隔離電壓5000V,開通/關斷時間0.5μs。可直接驅動50A/1200V以下的IGBT模塊。PC923的電路結構同TLP250等相近,但輸出引腳不一樣。5、8腳之間可接入限流電阻,限制輸出電流以保護內部V1、V2三極管。常規應用,是將5、8腳短接,接入供電電源的正極。如果將輸出側引線改動一下,也可以與TLP520、3120等互為代換。
PC929的相關參數與PC923相接近,在電路結構上要復雜的多。1、2腳為內部發光二極管陰極,3腳為發光管陽極,1、3腳構成了信號輸入端。4、5、6、7腳為空端子。輸入信號經內部光電耦合器、放大器隔離處理后經接口電路輸入到推挽式輸出電路。10、14腳為輸出側供電負極,13腳為輸出側供電正端,12腳為輸出級供電端,一般應用中將13、12腳短接。11腳為驅動信號輸出端,經柵極電阻接IGBT或后置功率放大電路。PC929的9腳為IGBT管壓降信號檢測腳,9、10腳經外電路并聯于IGBT的C、E極上。IGBT在額定電流下的正常管壓降僅為3V左右。異常管壓降的產生表明了IGBT運行在過流狀態下。PC929的8腳為IGBT管子的OC(過載、過流、短路)信號輸出腳,由外接光耦合器將故障信號返回給CPU。
PC929內部IGBT保護電路的動作過程:在正常狀態下, 2、3腳輸入脈沖信號電流,11腳相繼產生+16V和-10V的輸出驅動電壓信號。此時PC929的8(FS)腳一直為高電平狀態;當所驅動的IGBT管子流過異常電流時,IGBT的導通管壓降迅速上升,使9腳電壓達到故障報警閥值(7V),PC929內部的IGBT保護電路工作,11腳輸出的正向激勵電壓降低,使IGBT的導通電流下降,同時控制8腳內部的三極管Q3導通,輸出一個低電平的OC故障信號,經外接光耦送入CPU,CPU據過流情況實施保護停機。
在單獨維修電源/驅動板的上電檢測中,因PC929的9、10腳與IGBT模塊脫離,一接受運行信號,8腳即報出OC故障信號,11腳輸出脈沖電壓也被內部IGBT保護電路所嵌制,致使無法測出PC929的工作狀態。需采取相應措施,解除PC929的管壓降檢測功能,強制電路正常工作,達到方便檢測的目的。解除PC929的管壓降檢測功能的具體做法是:將PC929的9腳和10腳短接。這樣即使啟動變頻器來測試輸出波形,也不會報OC故障了。
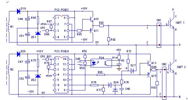
二、由PC923、929構成的驅動電路

PC923光耦,由CPU主板來的脈沖信號經R66加到3腳,在輸入信號低電平期間,PC923形成由+5V,2、3腳內部發光二極管、信號源電路到地的輸入電流通路,PC923內部輸出電路的V1三極管導通,6腳輸出高電平信號(18V峰值),經R65為驅動后置放大電路的Q10提供正向偏流,Q10的導通將正供電電壓經柵極電阻R91引入到IGBT的G極,IGBT開通;在輸入信號的高電平期間,PC923的3腳也為+5V高電平,因而無輸入電流通路,PC923內部輸出電路的V2三極管導通,6腳轉為負壓輸出(10V峰值),也經R65為驅動后置放大電路的Q11提供了正向偏流,Q11的導通將供電的負10V電壓——IGBT的截止電壓經柵極電阻R91引入到IGBT的G極,IGBT關斷。在待機狀態,PC923的3腳輸入信號一直維持在+5V高電平狀態,則驅動電路一直輸出-10V的截止電壓,加到CN1觸發端子上,IGBT一直維持于可靠的截止狀態上。
PC929驅動IC是兼有對驅動脈沖隔離放大和模塊故障檢測雙重“身份”的。由CPU主板來的脈沖信號從1/2、3腳輸入到PC929內部的光電耦合器,從11腳輸出后,經Q13、Q15兩級互補式電壓跟隨器的功率放大后,引入IGBT2的G極。此為驅動脈沖的信號傳輸電路路;?PC929的9腳為模塊故障檢測信號輸入腳。正常工作狀態下,PC929的11腳輸出正的激勵脈沖電壓,使Q13導通,Q15截止。Q13的導通,將正偏壓加到IGBT2的G極上,IGBT2進入飽合開通狀態。忽略IGBT導通管壓降的話,IGBT2的導通即將U輸出端與負直流供電端N短接起來,提供輸出交流電壓的負半波通路,在導通期間,只要變頻器是在額定電流以內運行,IGBT2的正常管壓降應在3V以下。
管壓降檢測電路中的D24二極管和C48組成消噪電路,以避免負噪聲干擾引起誤碼保護動作。
R91將驅動脈沖引入到IGBT管子的G極,表面看來,這是一只限流電阻,限制流入IGBT管子的驅動(充電)電流,因管子的開通速度越快越好,開通時間越短越好,電阻的阻值就不能太大,以避免與IGBT管子的輸入結電容形成一個較大時間常數的延時電路,這是不希望出現的。但過激勵也會導致IGBT的損壞。此電阻多為Ω級功率電阻,隨變頻器功率的增加其阻值而減小。此電阻還有一個“真名”,叫柵極補償電阻,因為IGBT管子的觸發引線有一定長度,觸發脈沖又是數千赫茲的高頻信號,所以有一定的引線電感存在,而引線電感會引起觸發脈沖的畸變,產生?“電壓過沖”現象,嚴重時會造成IGBT管子的誤開通而造成損壞。接入R82可對引線電感有所補償,盡量使引線呈現電阻特性而不是電感特性,有效緩解引線電感造成的電壓過沖現象。
R92并接于IGBT管子的G、E極間,第一個好處就是,將IGBT管子輸入端的高阻狀態變為低阻狀態。我們新購得的IGBT逆變模塊,出廠前是用短路線將G、E極短接的,這樣萬一有異常電壓(如靜電)加到G、E極時,短路線將很快將此一異常電壓吸收,而避免了IGBT管子因輸入端子遭受沖擊而損壞。電路中并聯R92也有同樣的用處,在一定程度上將輸入的“差分電壓”變為了“共模電壓”,消解了異常輸入電壓的沖擊作用;R92對瞬態干擾有一定的作用,又可稱之為“消噪電阻”;R92并接于IGBT管子的G、E極間,與IGBT的G、E結電容相并聯,此電阻又被稱為“旁路電阻”,將瞬態干擾造成的對G、E結電容的充電電流“旁路掉”,以避免其誤開通。R92又形成了IGBT管子輸入結電容的電荷泄放通路,能提高電荷的泄放速度,對于只采用單電壓供電(無負供電電壓)的驅動電路,此電阻的作用尤其重要。
三、PC923、929構成的驅動電路的檢測方法
1、靜態檢測:
電路處于靜止狀態時,相對于+5V供電的地端,PC923的2、3腳電壓都為5V,直接測量2、3腳之間電壓差為0V;以驅動電源的OV為O電位參考點,CN1觸發引線端子的1線應為-10V。PC923、PC929的脈沖輸出腳和后置放大器的中點電壓都為-10V。??檢測CN1端子的1線為OV,故障原因為:
- 驅動電源穩壓二極管擊穿短路;
- 柵極電阻R91開路。?
檢測CN1端子的1線為+18V左右,故障原因為:
- PC923的后置放大電路中的Q10短路;
- PC923內部輸出電路中的V1短路;
- 檢查PC923的2、3腳如有電壓輸入,如1、2V,故障原因為前級信號電路故障,使PC923形成了輸入電流的通路。
2、動態檢測:
電路靜態時測得CN1端子1線上有正常的-10V截止電壓,及測量各靜態工作點基本正常(其實各檢測點都表現為供電電壓),要進一步檢查動態——對脈沖信號的傳輸能力,驗證電路確無故障或使隱蔽故障暴露出來。
但要注意的是,因為在檢修中電源/驅動板與主電路已經脫開,CN1、CN2觸發端子是空置的,并未接入IGBT,而且在未查明驅動電路是否工作正常之前,也是絕不允許在IGBT接入530V直流供電的情況下,連接驅動電路并檢查驅動電路的故障的。因為IGBT的脫開,驅動電路輸出的脈沖無論正常與否,只要按一下操作面板的起動(FWD)或運行(RUN)按鍵,操作顯示面板即跳出OC故障。原因在于驅動芯片PC929在脈沖信號傳輸期間,PC929的9腳內部電路與外部元件構成的IGBT管壓降檢測電路,因IGBT的未接入(相當于開路),而檢測到極大的管壓降信號,而向CPU報出OC信號,CPU采取了停機保護措施。必須采取相應手段,屏蔽掉驅動電路對IGBT管壓降檢測功能,令CPU正常發送六路脈沖,以利驅動電路的進一步檢修。

